来源:本站 发表时间: 2026年04月27日
关于“智算科研与产业供需全球合作工程”征集解决方案的通知
当前,人工智能驱动的科技革命与产业变革深入推进,智算已成为全球数字经济竞争焦点与经济增长新引擎。但全球智算产业仍面临技术卡脖子、科研成果与产业需求脱节、区域发展失衡、供需信息不对称等难题。
为深入贯彻落实国家关于数字经济高质量发展的政策要求,抢抓新一轮科技革命与产业变革机遇,加速智算技术创新与产业落地,中国通信工业协会数据中心委员会(以下简称“委员会”)启动“智算科研与产业供需全球合作工程”,作为“区域数字产业高质量发展行动计划”的关键组成部分,被列为2026年度全局工作的战略重心与首要任务。本工程旨在搭建高能级全球合作平台,汇聚“政、产、学、研、投、用”核心力量,通过生态资源聚合、供需精准匹配、技术联合攻关与成果高效转化,推进构建开放协同的全球智算合作网络。
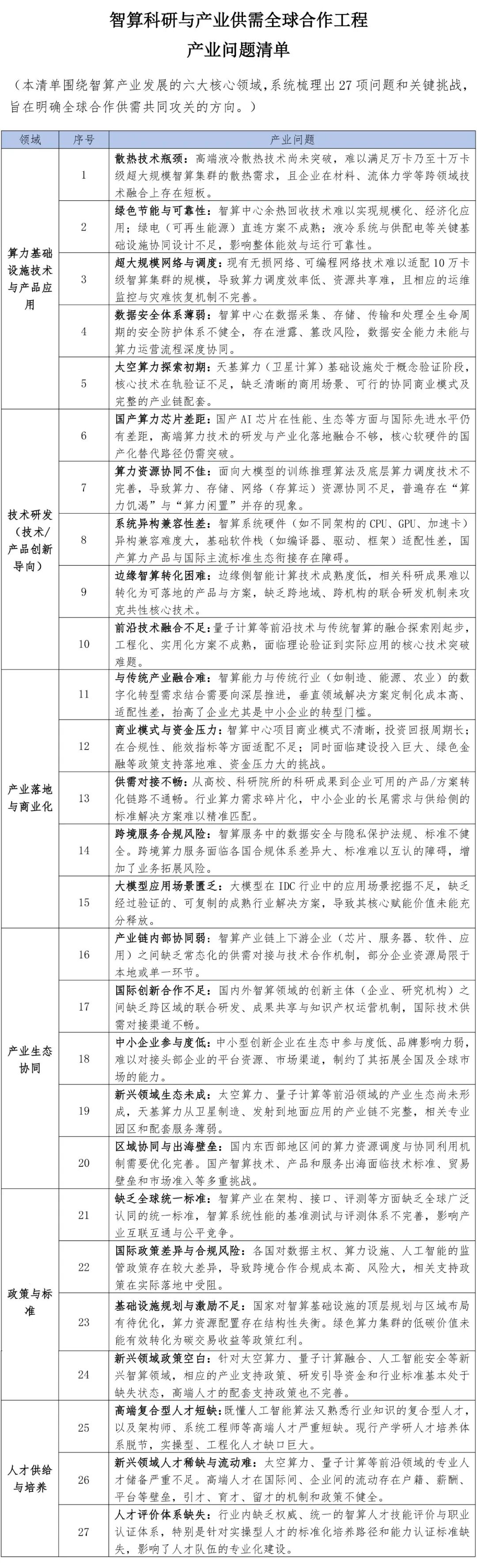
前期CIDC已面向行业领军企业、研究机构等公开征集产业问题,并形成《“智算科研与产业供需全球合作工程”产业问题清单》,现正式公开发布,并启动“智算科研与产业供需全球合作工程”解决方案征集工作。诚挚邀请相关产业链企业、科研机构、社会团体及科研人员等“揭榜答题”,针对“问题清单”,提出有新颖独创、落地可行的解决方案。CIDC将根据征集情况,组织专家论证、遴选,对于优秀案例,CIDC将作为重点推广转化对象,在6月30日于深圳举办的2026中国智算产业生态发展年会——需求对接闭门会上进行路演,推动供需精准对接、合作落地。具体征集事项如下:
一、征集对象
面向全球范围内的政府机构、高校、科研院所、智算技术企业、算力基础设施运营商、行业应用方、投资机构、行业协会等各类创新主体,重点征集能够解决智算产业实际痛点、具备落地可行性与全球推广价值的解决方案。
单一主体或联合体均可申报,鼓励技术提供方与行业应用方联合申报。
二、征集范围
结合全球智算产业发展现状与趋势导向,重点聚焦以下产业问题方向。

三、征集要求
1、创新性
技术上有关键突破、明确创新点及应用价值,拥有自主知识产权或核心技术壁垒;模式上贴合全球合作场景,创新落地、服务或协同模式,具备行业引领性。
2、技术可行性
技术成熟可靠、可落地无瓶颈,能针对性解决痛点,经论证或实践验证有明确效果及可量化提升空间;转化路径清晰、保障完善,具备可复制性,能适配不同区域、行业需求,助力科研成果转化为产业竞争力。
3、市场前景好
契合全球智算产业发展趋势,精准对接市场刚需,有明确市场定位;具备良好经济与社会效益,市场竞争力强、推广价值高,可实现长期可持续发展。
四、征集原则
填报单位需按照申报表要求填写内容,保证所填写信息真实、无误,并符合相关法律法规等要求。
五、提交方式
1、填报单位须填写《“智算科研与产业供需全球合作工程”解决方案申报表》,并于2026年5月31日前将《申报表》(PDF、word版)发送至邮箱:mishuchu@cidc.org.cn。

请扫码下载“解决方案申报表”
2、联系方式:刘老师,18600716466;陈老师,13611072586。
推荐阅读
CIDC 秘书处
联 系 人:刘女士
电 话:18600716466
邮 箱:liuying@cidc.org.cn
CIDC官网:www.cidc.org.cn